Skip to main content

Set up trade order flow

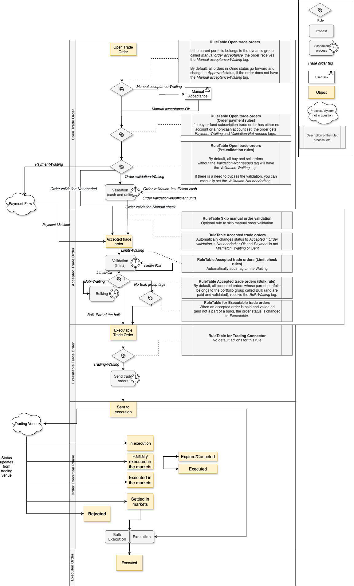
You can use trade order management in FA without any setup if you wish to handle all the steps manually. You can for example utilize statuses, trade order validation, and execution. To automate some of the steps in the flow, you can follow the instructions in FA Admin Guide to set up and customize the trade order flow: Automate trade order flow.

Below you can find the standard processing flow, which you get as you complete the setup, following the instructions in FA Admin Guide.

trade-order-flow.svg